最温情的黄油即将10周年, 但绅士们却遭遇了晴天霹雳

文丨Nameless 审核丨菜包
排版丨鹿九
最温情的黄油《奴隶少女希尔薇》即将迎来它的发售十周年纪念日,作者Ray-Kbys也在P站发布了纪念日的更新计划,会为希尔薇更新一套旗袍和婚纱。过了10年,玩家终于能够和希尔薇结婚了,但玩家们却高兴不起来。因为Ray-Kbys说自己得了持久病痛且难以痊愈,后续的更新可能会延迟或者取消。


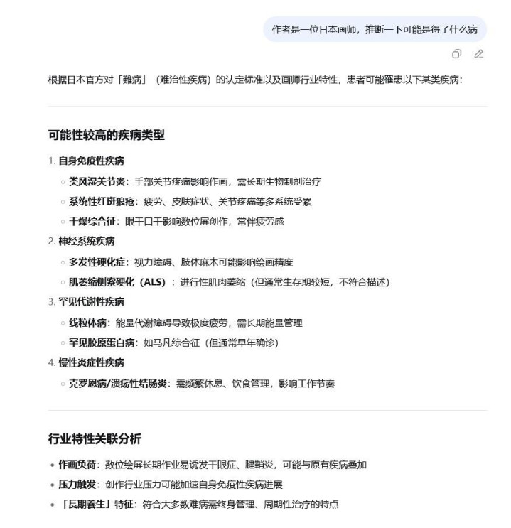
不过大家也不必太过担心,我试了一下直接翻译,谷歌会将“難病”翻译成绝症,乍一看好像很严重,但其实"难病"指日本官方认定的难治性疾病。难以治愈并不代表绝症,像类风湿关节炎、肠胃病、其实都属于难病。

以下是经过AI调整的作者公告:
前些时日因身体严重不适,确诊罹患一种难病。
虽非危及生命的急症,但因无法彻底治愈需长期调养,目前正在全面调整生活习惯中。
今后无法再像以往那样高强度工作,过去公布的企划可能会出现延期或中止的情况。
只要生命尚存,创作仍会继续,若真到了无法创作之时,我亦无意苟延残喘。
但作品制作速度与发布频率确实会逐渐放缓。
恳请诸位理解,在此深表歉意。
评论区的大家都在为作者得病这件事惋惜,也希望作者能够早日康复。在这一刻我看到了绅士们身上那耀眼的人性光辉!问了一下AI,应该不会是什么很严重的病患,大概率是长期作画所导致的职业病,倒不如说画师身上没点病才是不正常的。。

不过这个公告也让我回想起曾经那段在《奴隶少女希尔薇》中养女儿的青葱岁月,那时候我还只是一名纯情男子高中生。如果不是听到了作者患病,我都快忘了这款游戏了,翻了一下作者动态,虽然频率不高,但这十年也都在为这款游戏更新。

《奴隶少女希尔薇》,原名《 Teaching Feeling - 傷肌少女との生活 - 》,记好了是希尔薇而不是希特勒。

不知道如今新生代绅士们是否还知道这款游戏。毫不夸张的说,《奴隶少女希尔薇》在当时被誉为“年轻人的第一款黄油”,那时候我还在上高中,班上大部分的男生都接触到了这部作品,虽然不知道是怎么接触到的,但足以见得当时的影响力。


《奴隶少女希尔薇》在日本的成绩也极其恐怖,2015年发售之后很快就冲上了 DLsite 和 DMM双榜第一,而且是年度榜。2016年1月在 DLsite上的累计下载量就突破了36000,这可是一部独立制作的小体量黄油。甚至在国内豆瓣上《奴隶少女希尔薇》都有8.2的高分,这可能是黄油界的奇迹了。

游戏是由Ray-Kbys独立开发,所以刚推出时体量并不大,即便是经过了10年更新游戏也才2G多。那时我们课余时间的谈资就是如何增加希尔薇的好感,对于游戏内的色色内容反而是一笔带过。

在游戏中玩家是一名医生,开场会有一位商人送给你一位浑身是伤的少女,主角并没有将希尔薇当做奴隶看待,而是悉心的照顾她。在二人的相处中希尔薇逐渐放下了自己的戒心,与玩家成为了类似父女的存在。

像我们这种普通人,虽然自己过得不怎么样,但是更见不得他人疾苦,于是玩家们疯了一样去给希尔薇最好的东西。给她吃好吃的,给她好看的衣服穿,带她出去玩,摸头摸到希尔薇头秃,和她聊天,带她走入心理阴影。游戏并没有明确的目标或者结局,只要玩家愿意那就可以和希尔薇永远在一起。

不过不要忘了《奴隶少女希尔薇》是一款R18游戏,在游戏里玩家可以小头控制大头直接一路干干干,也可以当做纯情养成游戏来玩,即便它从游戏定位来说根本不算一个养成游戏。

我相信许多玩家和我一样,看到曾经那个满身是伤、眼神空洞的女孩在自己的呵护之下逐渐成长为了一位活泼开朗又充满自信的女孩都会有一种老父亲养女儿的感觉,此处@火山的女儿。在不断的互动中,玩家与希尔薇之间的感情逐渐加深,虚拟的情感变得真实而深刻。我手机你随便玩,什么?你要玩我的希尔薇?那不行!

对希尔薇的爱也沿着游戏进入到了现实生活中。在B站有关希尔薇的视频从未断过,有做出来希尔薇玩偶,然后继续给她做衣柜、桌椅、床铺,恨不得给她做出一个大house来。

也有直接和希尔薇结婚的,祝他幸福。

甚至还有人去定制了希尔薇主题的紫水晶钻戒,不要小看otaku对虚拟角色的喜爱口呀!
二创内容在这10年间也是蓬勃发展,同人文、魔改版游戏、梗图,甚至是漫展上偶尔也能刷出cos希尔薇的coser。这种生命力在其他黄油上是看不到的,而这一切的原因或许是因为希尔薇让玩家们知道了“爱”是什么。现实生活中或许有心有余而力不足的苦恼,但在游戏中玩家有能力让希尔薇一切都是最好的,毫无顾忌的将自己的爱全部给希尔薇,这种过程中所带来的成就感是独一无二的。

在这10年中不仅是玩家,作者Ray-Kbys也没有忘记这款游戏,虽然更新频率不高但也一直在更新中。更新衣服、更新对话、能够详细调整衣服颜色、拜托希尔薇一同工作,当然还有色色的部分也在更新中。

现在我就期待Ray-Kbys能给玩家和希尔薇的10年爱情长跑画上一个句号。不过,10年前我独自一人玩着《奴隶少女希尔薇》,10年后依然独自一人玩着《奴隶少女希尔薇》,怎么感觉我才是需要被摸头的那个人。
